首页
本馆概况
本馆简介
馆藏布局及开放时间
组织机构
规章制度
联系我们
读者服务
馆藏查询
入馆须知
借阅服务
好书推荐
期刊服务
阅读推广
资源荐购
图书捐赠
科研服务
科技查新
入馆教育
数字资源
电子资源使用管理办法
校外访问
中文数据库
外文数据库
试用数据库
免费数据库
AI助手
党建工作
党建动态
学校首页
馆藏查询
首页
本馆概况
+
本馆简介
馆藏布局及开放时间
组织机构
规章制度
联系我们
读者服务
+
馆藏查询
入馆须知
借阅服务
好书推荐
期刊服务
阅读推广
资源荐购
图书捐赠
科研服务
科技查新
入馆教育
数字资源
+
电子资源使用管理办法
校外访问
中文数据库
外文数据库
试用数据库
免费数据库
AI助手
党建工作
+
党建动态
学校首页
馆藏查询
读者服务
您当前位置:
首页
-
读者服务
-
阅读推广
馆藏查询
入馆须知
借阅服务
好书推荐
期刊服务
阅读推广
资源荐购
图书捐赠
科研服务
科技查新
入馆教育
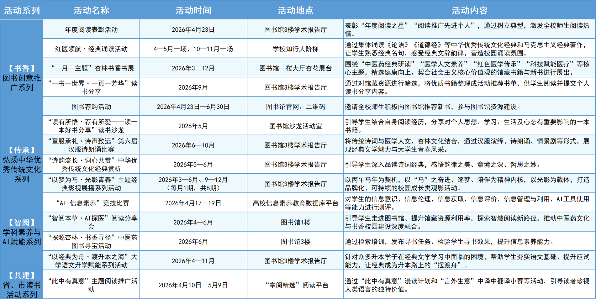
遵义医药高等专科学校“红医领航·书香社区”暨第八届"书香杏林"读书文化月活动速览
作者:董霞 发布时间:2026-04-24 浏览次数:次